?!DOCTYPE html>
相关新闻






作者:(x)非羽|络 |点击? 0 | 旉Q?022-11-09
12月商它来喽!Q?/span>
本次12月商大促(j)是^台SU的zdQ会(x)q行全站买家的pushQ曝光机?x)多多,实力商家作?f)q_的高阶会(x)员,有超多的资源扶持Q一定要报名Q!Q!
本次实力商家消费品和工业品分别有报名入口Q请商家对号入Q优先报名消费品M(x)场和工业品主?x)?/span>
注意Q本ơ报名与往期有所不同Q报名大?j)需要先报商再报?/span>
消费品行业主?x)场报商Q先报商后报品)(j)
消费品主?x)场报品Q上?x)场必报Q?/span>
工业品主?x)场报商链接Q前|专场,必报Q?/span>
工业品主?x)场报品链接Q上?x)场必报Q?/span>
大促(j)招商集合?/span>
实力商家报名配额是普通诚信通商家的2倍(Ҏ(gu)L{Q,且爆品通商品(历史款成功q的商品卛_Q不限配?amp;在搜推会(x)有较大的加权Q请优先报名爆品通商品!Q!
大促(j)报名ȝQ?/span>
大促(j)节奏Q?/span>

大促(j)基本玩法
单品99折,跨店采购z脓(chung)200-20Q单W订单较多可以?0张,卌高一ơ下单n受满4000元减400?/span>

商h节报名门槛及(qing)重点


q费指导模板
参加本次大促(j)的商品需使用q费指导模板 Q?0天后可解锁更换其他模?/span>

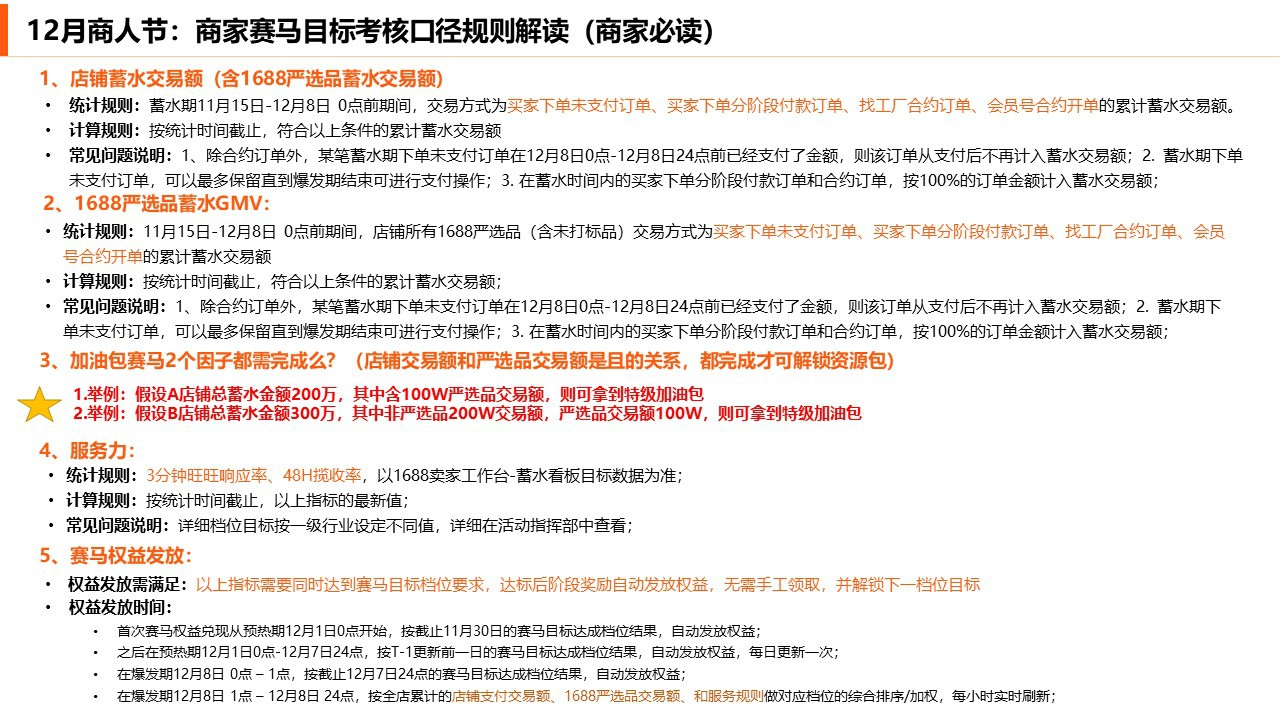
商h节自营销赛马玩法


今天的分享就先说到这,如果q有其他问题Q欢q大家评论区留言或者私信,羽?x)逐一为大家解{~